Barkantine Dragon Boat Builders & Youth Services

Change of use for 8No. garages beneath Barkantine Hall into workshops fitted out for the purpose of building racing dragon boats inc. space and amenities for teaching and supervision of youth groups (11-17).

Set up and transfer to a community run social enterprise workshop to: design, build, market and sell high quality dragon racing boats. Profits will be used to support training and practical skills programmes in partnership with local business focused on local school leavers not in employment, education or training (NEET).

Staffing and physical support for after school sports and arts clubs linked to the enterprise workshop activities.

To provide increased employment opportunities for local youths, especially those not in employment, education or training (NEET)

To provide an economically sustainable way of providing practical skills and training for the Barkantine Community. Re-establish local cultural links with the Thames River and Docklands in support of the isle of dogs maritime and migrant social history through leisure and the arts.

To build partnerships between the Barkantine Community, local business and the wider UK through the enterprise workshop activities, arts and sports clubs.

To provide an economically sustainable range of local after school activities in support of working parents.

Re-establish local cultural links with the Thames River and Docklands in support of the isle of dogs maritime and migrant social history through leisure and the arts.

Change of use for 8no. Garages into design and dragon boat building workshop in partnership with local youth employment services. (Skillsmatch)

Workshop to be run as a community enterprise through a combination of full time staff, volunteers and limited contract paid apprentice positions.

Enterprise workshop profits to be used in support of vocational skills and partnered training programmes within Tower Hamlets.

Workshop to provide space and supervision for local school & after school group events linked to the design of dragon boat decals, drums and dragonhead prows.

Activity Hub for youth dragon boat racing clubs in partnership with Docklands Sailing Club.


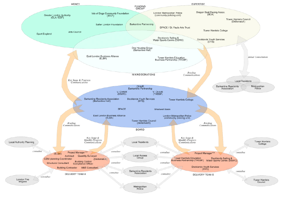
Group 1 – Funding Group

• Money

• Expertise

• In Kind Donations

Group 2 – Project Board

Group 3 – Delivery Teams

Summary

Aims & Objectives

Methodology

Introduction

Barkantine Estate Youth Services Context

Youth Services Needs

Post 16 Statistics

Barkantine Population Analysis

Resources

Community Profile References

The Barkantine Estate’s perceived isolation outweighs its actual isolation in part due to a lack of engagement with the wider community. Any project should seek to raise aspiration levels within the local youth by building links with the wider local community on as equitable a basis as possible. While there is obviously an awareness of the problem there are significant risks that any engagement may be seen as tokenistic or a hand out if it is funded and driven by private interests. Any engagement should be largely determined by the youth themselves.

DSWC represents a real opportunity to build that engagement through the running of ‘corporate events’ where local volunteers are trained to ensure the safety and well-being of those taking part empowering local youth in an environment of mutual trust. While rivalry may always be part of the dynamic between the higher income residents and the Barkantine Estate it could be channelled into a sporting environment boosting the self-confidence of those participating.

The project should aim to provide a diverse range of skills and training opportunities, including paid apprenticeships, beyond increased access to the leisure and services employment sector to ensure its long-term relevance. Building links that allow participants to go on to further training and education should they wish to should be seen as integral to the project.

The project should also consider providing a framework for a shared identity for the Barkantine youths to foster better relations between different ethnicities on the estate removing or channelling the propensity for gang related anti social behaviour.

Consultation Plan

Communication Plan

Funding Income

Expenditure

• Capital Works: Workshop

• Social Enterprise & Apprenticeship Programme

Social Enterprise Business Case

Budget Cost Analysis

Yearly Spend

Evaluation of Outcomes

Preliminary project programme

Consultation Plan

Communication Plan

Consultation Plan

Communication Plan